Преобразователь напряжения своими руками: как сделать инвертор (повышающий и понижающий) с 12В на 220В для различных нужд?
Вся электротехника, окружающая человека в жизни, требует для своей работы постоянного питания энергией. И не всегда последнее условие можно обеспечить силой встраиваемой батареи, или аккумулятора – химических генераторов и хранителей запаса электронов.
Здесь на помощь приходят внешние сети переменных напряжений 220В и 380В. Последние могут быть, капитальными, размещаемыми в стенах зданий и питаемые стационарными электростанциями, или мобильными, от отдельного генератора, или более емкого аккумулятора.
Клиентские устройства, для своей работы, понижают приходящее напряжение, используя специализированные конвертеры, называемые в общем виде блоками питания.
В свою очередь, для создания классических сетей энергоснабжения, применяют обратное повышение – из 12В постоянного в 220В переменного тока. Преобразующие аппараты, в этом случае называются инверторами.
Стоит ли делать преобразователь напряжения своими руками
Рынок, на текущий момент, насыщен и конвертерами, и инверторами на любой вкус и потребности. Вот только цена, за такие, достаточно простые устройства завышена. Да и качество представленных моделей не блещет.
Особенно учитывая то, что реальные выдаваемые мощности аппаратов зачастую отличаются в худшую сторону, от заявленных производителем. Хотя последнее, конечно, свойственно дешевым моделям создаваемым никому не известными фирмами.
Чтобы предохранить себя от последующих проблем с питанием, люди, немного умеющие пользоваться паяльником и знающие азы электроники, предпочитают создавать свои варианты конвертеров и инверторов.
Тем более что схемы устройств достаточно просты для изготовления и могут быть повторены за срок около получаса, в виде готового преобразователя. Цена таких конструкций, естественно, будет намного ниже чем у фирменных производителей.
Основные функции преобразователя напряжения
Питание большинства электротехники осуществляется малыми по напряжению токами. Переменное движение электронов, характерное цепям 220 и 380В, для них глубоко избыточно. Требуемый внутренней конструкцией оборудования вольтаж часто лежит в пределах от 3 до 24 вольт, хотя бывает и ниже.
Кроме того, в большинстве случаев, вместо переменного тока нужно непрерывное движение электронов. Все перечисленные преобразования обеспечивают конвертеры, или, на разговорном языке – блоки питания.
- Существуют два основных типа понижающих напряжение устройств — использующие трансформатор и импульсные, работа которых базируется на связке конденсатора и ограничивающего время заряда резистора.
- В первом случае, вольтаж тока понижается за счет индукционного сопротивления, во втором – реактивного.
- Трансформатор преобразует напряжение за счет разного числа витков провода у двух катушек, установленных на едином железном сердечнике.
- Магнитное поле, возникающее при работе первой, вызывает генерацию электричества на второй.
- При этом, если число витков у вводной выше, а у выводной ниже, – ток на последней будет создаваться с более низким значением напряжения вольт.
Импульсная система работает немного по другому принципу. Резистор замедляет время зарядки емкостного компонента в период фазы переменного тока, не давая ему набрать высокое количество электронов.
Когда синусоида потока на входе переходит в 0, конденсатор разряжается далее в линию¸ отдавая весь накопленный заряд. Который, тем не менее, намного ниже получаемого изначально.
Первый тип сопротивления называется индуктивным, второй – реактивным. В обоих случаях понижается только общее количество вольт, сила тока остается прежней.
Дальнейшее движение переменного тока, более низкого по напряжению, проходит через диодный мост, с подключенным к нему параллельно конденсатором.
- Здесь, поток преобразуется в постоянный вид, и его можно отправлять потребителю.
- Но в большинстве аппаратных схем, далее по линии, но еще до вывода результата с БП, предусмотрены различные фильтры, стабилизаторы и ограничители силы тока.
- Все перечисленное требуется целям приведения потока энергии в «идеальный вид» необходимый конечному устройству.
Вне зависимости от типа блока питания, его структурно можно представить следующим образом:

Трансформаторные преобразователи напряжения
Уменьшающие напряжение тока за счет электромагнитной индукции аппараты, уже давно доказали свою неприхотливость, надежность и безопасность. Есть у них и свои минусы:
- Трансформатор имеет физический вес и размер, тем больше, чем сильнее требуется от него получение мощности.
- Нет возможности, без дополнительного усложнения схемы, тонко менять напряжения на выходе.
- В процессе работы катушек, расположенных на стальномили железном сердечнике, возникает электромагнитное поле, которое может вызвать паразитные токи на прочих элементах потребляющего устройства.
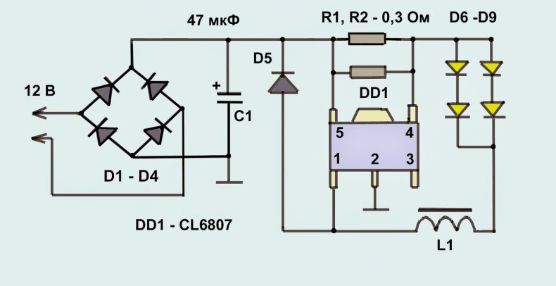
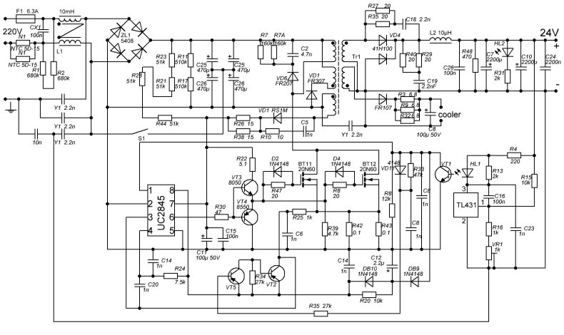
Наиболее распространенная схема трансформаторного источника питания:

Здесь, переменный ток, выдаваемый трансформатором, проходя через диодный мост VD1-VD4 и конденсаторы C1, C2 сглаживается. Далее он, через LM7805 и C3 стабилизируется до нормального состояния и уходит потребителю.
Связка светодиода VD5 и резистора R1 используется для индикации работы и может быть упразднена. Исходящее напряжение и пиковая мощность задаются параметрами трансформатора, который можно изготовить самостоятельно, или приобрести в сборе, отдельно.
Импульсные преобразователи напряжения
Все большее распространения получают варианты конвекторов, не содержащих в своей конструкции массивной электромагнитной части.
Реактивное сопротивление здесь обеспечивается связками одного или нескольких балластных конденсаторов с резисторами.
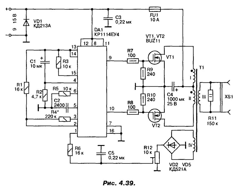
Классически схема импульсного блока питания выглядит следующим образом:

Требуемый номинал C1 в фарадах рассчитывается по следующей формуле:

Реактивное сопротивление цепи в Ом выводится через:

Предел силы тока на выходе схемы в амперах получают через:

Обозначения во всех приведенных формулах:
- I — ток потребления в амперах.
- U — вольтаж элементов. К примеру, Uвход — напряжение розетки 220В, Uнагрузки – требуемое значение характеристики для потребляющего устройства.
- X — сопротивление в оммах.
- f — частота вводной сети. Для бытовой системы энергоснабжения, переменная равна 50Гц.
Важно! Нужно помнить, что в подключенных к сети импульсных блоках питания, по всем проводящим цепям, курсирует ток высокой мощности. Случайное касание их человеком может стать причиной серьезной травмы.
Инверторы напряжения
Существует много областей, в которых требуется повысить напряжение, с низкого количества вольт, на более высокое значение характеристики. К примеру, для сварки, или целях обеспечения питания устройств от автомобильной бортовой сети, малых генераторов, аккумуляторов. Особую актуальность инверторы, используемые в нише умножения токов, получают в системах подачи энергии, работающих за счет силы ветра или солнечных батарей.
Как и в случае понижающих блоков питания, существуют разные схемы устройств, увеличивающих напряжения – на основе трансформаторов, или использующие в своей конструкции классические сборки конденсаторов. К сожалению, последние по типу, выдают слишком малую мощность по силе тока и рассматриваться в статье не будут – у них слишком ограничена сфера применения.
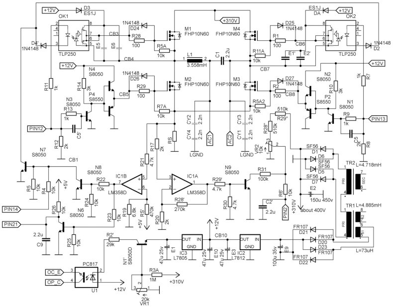
В общем виде, устройство любого аппарата, умножающего напряжение можно представить следующим образом:

Главные требования, предъявляемые классическим и наиболее распространенным, инверторам – поднимать ток с приходящих 12В до значений соответствующих общей сети электропитания, с одновременным преобразованием его из постоянного в переменный. При этом нормативы результата достаточно строги. Вольтаж под нагрузкой не должен опускаться менее 190 вольт, а форма передачи тока – обязана быть максимально приближенной к синусоиде.
В противном случае подключенное клиентское устройство может работать неправильно, или вообще выйти из строя. Самый близкий пример корректно работающего умножителя – UPS компьютера, сохраняющего подачу энергии на ПК, в случае прекращения поступления ее извне. Его, кстати, можно использовать, как наиболее дешевый покупной вариант инвертора, заменив встроенную батарею на более емкую – автомобильную.
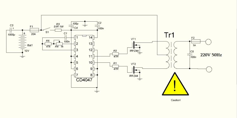
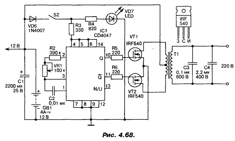
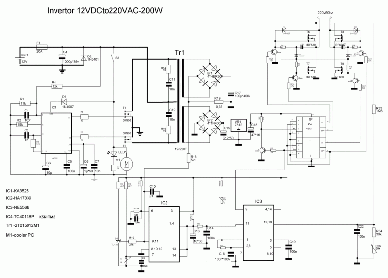
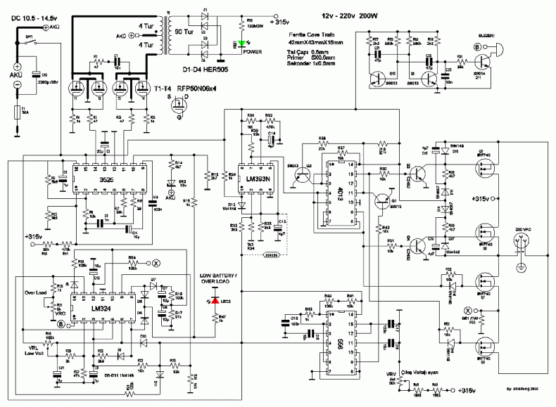
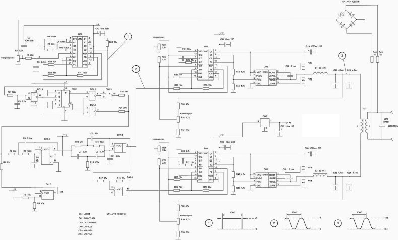
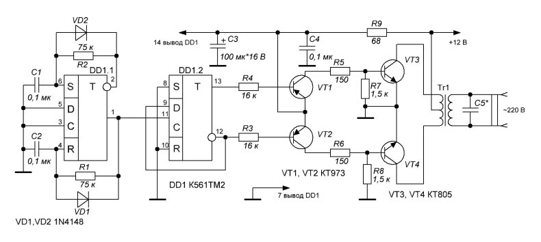
Трансформаторные инверторы
Любой трансформатор, в своей основе, способен не только понижать напряжение, но и умножать его. Достаточно произвести подключение катушек наоборот – низковольтную использовать, как ввод, а на высоковольтной получать нужный результат.
Единственное условие,- малый ток должен приходить на вход в виде переменного, иначе магнитное поле не возникнет и повышающего возбуждения ЭДС не произойдет. Мощность (ампераж) устройства непосредственно зависит от возможностей источников поступления низковольтного напряжения – генератора, или батареи. В обоих случаях, важна и пропускная способность трансформатора.
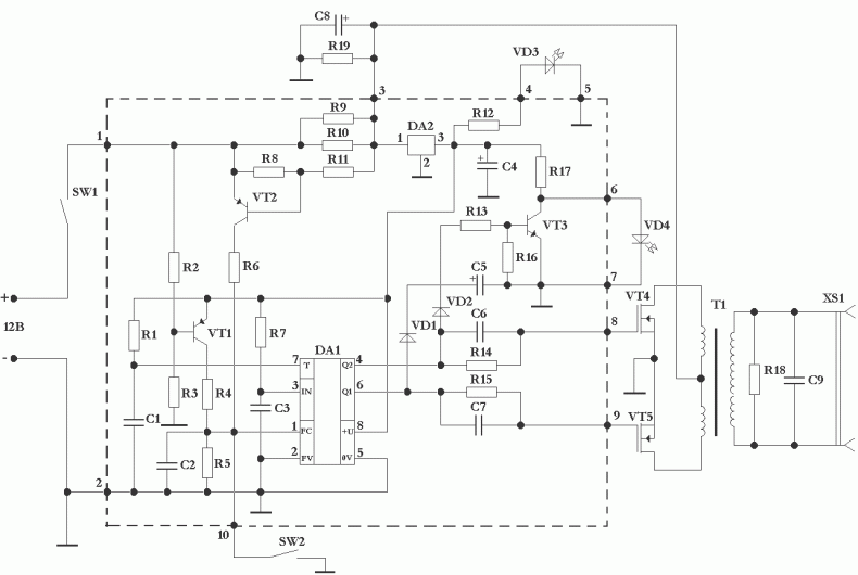
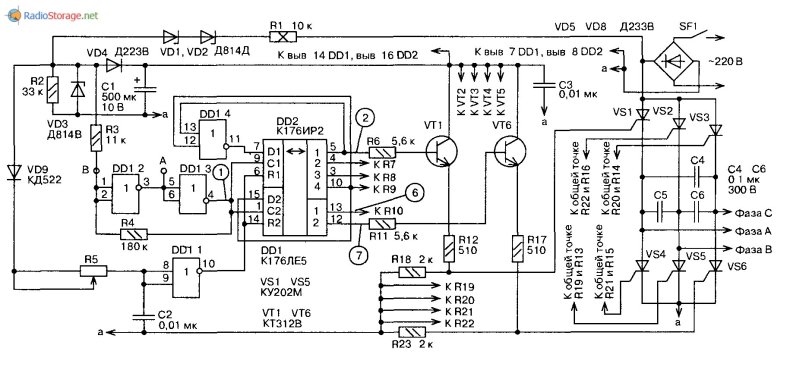
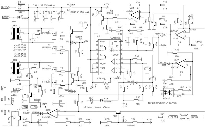
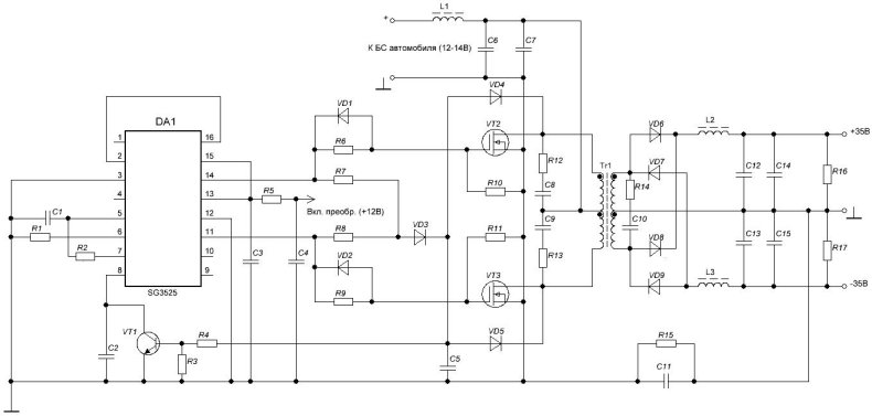
Схема инвертора, выдающего наиболее близкий по форме к синусу ток 220В:

Трансформатор своими руками (пошагово)
В тексте часто упоминался трансформатор. У многих радиолюбителей, берущихся за самостоятельное создание конвертера, или инвертора, возникает логичный вопрос,- где его взять.
Здесь несколько вариантов:
- Купить уже готовый, идущий как 12/220В у производителя. Причем направление конвертации в настоящем случае значения не имеет.
- Демонтировать соответствующий по параметрам из старого и не рабочего оборудования. К примеру, из неисправной автомобильной аккумуляторной зарядки.
- Собрать самостоятельно.
В последнем случае при ручном монтаже, обязательно нужно рассчитать количество витков первичной и вторичной обмотки, исходя из сечения проводов и напряжений.
Также важно учесть толщину и форму магнитопровода. Здесь помогут специализированные программы, которые бесплатны и легко находятся в интернет. Речь идет о LiteCalcIT и Trans50Hz.
Статья подготовлена экспертами сайта https://masterotoplenie.ru/































































































