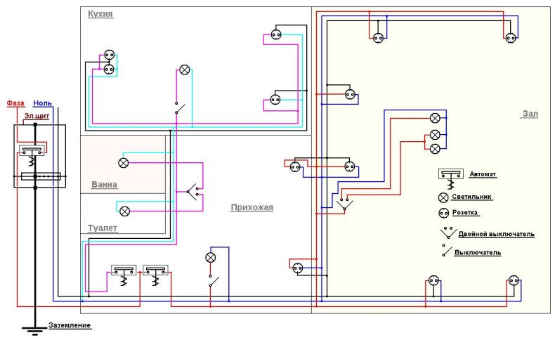
Монтаж электропроводки своими руками: электромонтажные работы для начинающих. Проводка в квартире и частном доме за 10 шагов
У каждого экономного и расчетливого хозяина может возникнуть естественное желание смонтировать электропроводку своими руками. Сделать это будет довольно просто, если следовать некоторым важным правилам.
Например, электропроводка независимо от количества жил в ней должна монтироваться только в двух направлениях:
- Строго вертикально;
- Строго горизонтально.
Угол поворота и способы укладки
Смена направления укладки провода может происходить лишь под прямым углом. При этом укладку кабелей можно осуществлять следующими методами:
- Открытым;
- Скрытым.
Для каждого из них предлагается соответствующее электрооборудование, в том числе розетки и щитки.
Простой и дешевый способ укладки электропроводки
Открытый метод укладки проводов представляет собой предельно элементарное и доступное решение.
Помимо легкости и низкой стоимости монтажа к преимуществам данного способа можно отнести простоту проведения ремонтных работ.
- Нельзя не отметить и очевидный минус этого метода, который заключается в искажении интерьерного эскиза жилой комнаты.
- Какими бы новыми и красивыми ни были открыто уложенные провода, они неизбежно внесут в классическую жилую обстановку элемент технического дизайна.
Три метода открытой укладки электропроводки
Чаще всего подобная проводка укладывается одним из следующих трех методов:
- внутри короба;
- на скобках в гофре;
- в трубах из ПВХ.
Плюсы и минусы скрытой укладки электропроводки
Прокладка электропроводки скрытым методом отнимает намного больше времени и сил. Такой способ предполагает укладку проводов под настенный декор или же их размещение в штробах.
Важнейшим плюсом скрытой укладки является сохранность интерьерного ансамбля. Дополнительная выгода заключается в защищенности кабеля от случайных деформаций при перестановке мебели, его недоступности для детей и любопытных домашних животных.
Нельзя не отметить, что монтаж скрытым методом труден и долог. Реализация такой схемы укладки проводов обойдется хозяину значительно дороже.
Укладка электропроводки открытым методом
При выборе открытого способа монтажа в первую очередь следует спроектировать общую электросхему.
- Точно так же надо начинать и укладку проводов скрытым методом.
- На этой стадии необходимо тщательно выбрать места, подходящие для монтажа розеток, ламп, настенных торшеров, потолочной подсветки.
Монтаж оборудования
Наибольшее распространение получили укладка в коробе и с применением скоб. Лучше всего начинать открытую укладку с размещения в выбранных местах розеток, переключателей света, вспомогательных чехлов.
Желоба и кабели
Когда все регулирующие и разветвительные устройства окажутся на своих местах, можно заняться установкой кабельного канала вдоль заранее выбранных и нанесенных линий.
- Кабельный канал представляет собой полимерный желоб, в котором размещаются провода.
- Компонентами такого коробчатого чехла являются основа и крышка.
Фиксация основания короба на стене
Когда короба необходимой длины уже будут нарезаны, придет время их установки. Она производится предельно просто.
- Достаточно снять крышку и присоединить заднюю поверхность короба к стенке саморезами, если она деревянная или гипсокартонная.
- Для кирпичных кладок и бетона применяют крепеж на основе полимерных дюбелей.
Укладка провода и его поворот
Когда короб уже зафиксирован на стене, туда закладывают провод, после чего закрывают. Если провод необходимо повернуть, то с этой целью применяется соединение двух фрагментов короба, обрезанных по краям под 45 градусов.
Подключение устройств
Когда будет произведено полное разведение кабелей вдоль стен, придет время подключить розетки, переключатели, светильники.
На данном этапе осуществляется сборка электрической схемы путем соединения концов кабелей в разветвительных коробах.
Установка проводки скрытым методом
Как и при монтаже открытой проводки, здесь все начинается с проектирования путей пролегания кабельных магистралей.
Подготовка отверстий в стенах
Далее нужно просверлить в стенах помещения отверстия, диаметр которых составляет чуть более 7 сантиметров. Этот параметр является типовым для подрозетников.
- Такую операцию следует произвести всюду, где запланирован монтаж выключателей, розеток, вспомогательных коробок.
- Для того, чтобы проделать отверстия, нужно воспользоваться электроинструментом, оснащенным коронкой для работы по бетону.
Подготовка штроб
Когда отверстия будут приготовлены, по заранее проведенным согласно схеме прямым надо проделать штробы. Для этого особым инструментом делается пара пропилов в параллельных направлениях, затем оставшийся между пропилами бетон удаляется ударами перфоратора.
Укладка кабельных магистралей
В готовые углубления укладывается электропроводка, после чего она фиксируется в отведенных для нее пазах. Для этого применяют штукатурку на основе гипса, которая удобна тем, что затвердевает буквально на глазах. Альтернативой штукатурке является особая скоба.
Размещение монтажных коробов
Далее необходимо зафиксировать в проделанных на втором этапе углублениях монтажные короба.
Именно в них будут затем устанавливаться выключатели света и розетки. Желательно зафиксировать монтажные короба на гипсовой штукатурке.
Чтобы закрепить подрозетник, надо последовательно совершить следующие действия:
- Удалить из готового углубления строительную пыль и частички бетона.
- Хорошенько намочить очищенную ямку.
- Уложить в углубление штукатурку.
- Вмонтировать в углубление подрозетник, при этом кабельное окно должно быть расположено точно напротив штрабы.
- Коробка вжимается так, чтобы ее края оказались на уровне стены.
- Когда раствор высохнет, остатки штукатурки удаляются.
Завершающий этап монтажа скрытой проводки
Остается зашпаклевать штробы с уложенным в них кабелем. В монтажные коробки вставляются выключатели и розетки. Завершается сборка электрической схемы, для чего соединяются кабели в разветвительных коробках.


















































































































